alarm
Задайте вопрос
Биология
Ruth Alexander

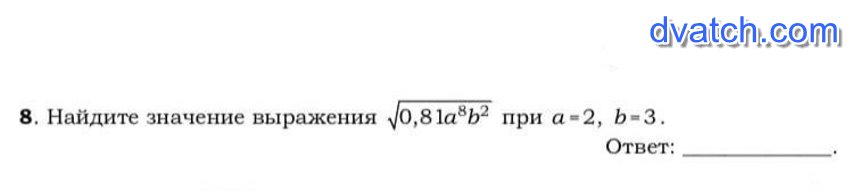
посчитайте решить. Спасибо✓0,81а⁸b² при а=2, b=3

ответы: 1
Зарегистрируйтесь, чтобы добавить ответ
Ответ:

sqrt{0. 81}*sqrt{a^8} *sqrt{b^2} =0. 9*a^4*b

0. 9*2^4*3=0. 9*16*3=43. 2

76
be late
Чтобы ответить необходимо зарегистрироваться.

Другие вопросы: - Биология

Мұғалім қазақ тілінен үй жұмысын

Волшебная палочка,дикие лебеди ,

Химия нужна помощь Кто точн

9. If necessary, correct any mis

3 и 4 задание в 4 задании еще ес

Пж посчитайте очень прошу умал

Контакты
Реклама на сайте